#include <../../nrnconf.h>#include <nrnmpi.h>#include <nrnrt.h>#include <errno.h>#include "neuron.h"#include "section.h"#include "membfunc.h"#include "multisplit.h"#include <nrnmpiuse.h>#include "profile.h"

| #define CTADD nth->_ctime += nrnmpi_wtime() - wt; |
| #define CTBEGIN double wt = nrnmpi_wtime(); |
| #define ELIMINATE_T_ROUNDOFF 0 |
| #define NRNCTIME 1 |
| #define PROFILE 0 |
| static batch_close | ( | ) |
Referenced by batch_run().
| static batch_open | ( | ) |
Referenced by batch_run().
| batch_run | ( | ) |
References batch_close(), batch_open(), chkarg(), cvode_active_, dt, gargstr(), ifarg(), nrn_fixed_step(), ret, setup_topology(), stoprun, t, tree_changed, tstopunset, v_setup_vectors(), and v_structure_change.

| batch_save | ( | ) |
| double chkarg | ( | ) |
| fadvance | ( | ) |
References cvode_active_, diam_changed, nrn_fixed_step(), recalc_diam(), ret, setup_topology(), tree_changed, tstopunset, v_setup_vectors(), and v_structure_change.

| fcurrent | ( | ) |
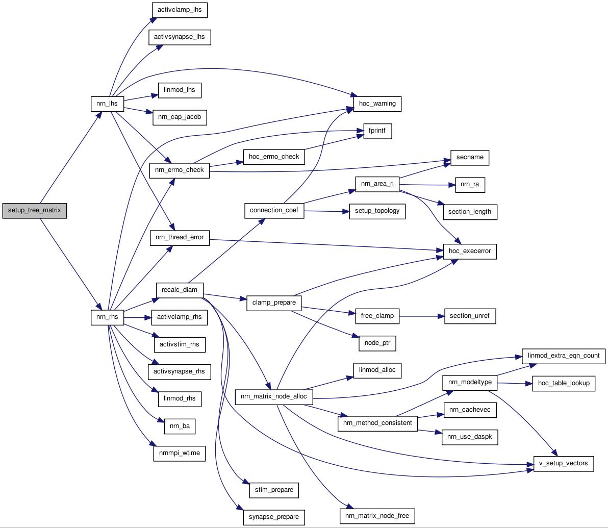
References diam_changed, nrn_multithread_job(), nrn_thread_table_check(), recalc_diam(), ret, setup_topology(), setup_tree_matrix(), state_discon_allowed_, tree_changed, v_setup_vectors(), and v_structure_change.

| finitialize | ( | ) |
References getarg(), ifarg(), nrn_finitialize(), ret, and tstopunset.

| fmatrix | ( | ) |
| frecord_init | ( | ) |
References cvode_active_, fixed_record_continuous(), nrn_nthread, nrn_record_init(), nrn_threads, and ret.

References hoc_warning(), NrnThread::id, NrnThreadMembList::index, long_difus_solve(), memb_func, NrnThreadMembList::ml, NrnThreadMembList::next, nrn_errno_check(), nrn_mech_wtime_, nrnmpi_wtime(), nrnthread_v_transfer_, s, Memb_func::state, and NrnThread::tml.

References Memb_list::_thread, NrnThreadBAList::bam, Memb_list::data, BAMech::f, NrnThreadBAList::ml, NrnThreadBAList::next, Memb_list::nodecount, Memb_list::nodelist, Memb_list::pdata, NrnThread::tbl, BAMech::type, and type.
Referenced by nrn_finitialize(), and nrn_rhs().
| nrn_daspk_init_step | ( | double | tt, | |
| double | dteps, | |||
| int | upd | |||
| ) |
References NrnThread::_dt, dt, nrn_multithread_job(), nrn_thread_table_check(), nrn_threads, secondorder, and t.

References fprintf(), hoc_errno_check(), memb_func, Symbol::name, nrnmpi_myid, secname(), Memb_func::sym, and t.
Referenced by nonvint(), nrn_finitialize(), nrn_lhs(), and nrn_rhs().

References _ninits, NrnThread::_v_node, AFTER_INITIAL, BEFORE_INITIAL, clear_event_queue(), cvode_active_, Prop::dparam, dt, NrnThread::end, fixed_record_continuous(), FOR_THREADS, hoc_warning(), NrnThreadMembList::index, Memb_func::initialize, ITERATE, linmod_init(), memb_func, memb_list, memb_order_, NrnThreadMembList::ml, n_memb_func, NrnThreadMembList::next, nodecount, NODEV, nrn_allthread_handle, nrn_ba(), nrn_daq_ai(), nrn_daq_ao(), nrn_daq_scanstart(), nrn_deliver_events(), nrn_errno_check(), nrn_fihexec(), nrn_is_artificial_, nrn_nthread, nrn_play_init(), nrn_pnt_template_, nrn_random_play(), nrn_record_init(), nrn_spike_exchange(), nrn_spike_exchange_init(), nrn_thread_table_check(), nrn_threads, nrncvode_set_t(), nrnmpi_v_transfer_, nrnthread_v_transfer_, OBJ, Prop::param, s, setup_tree_matrix(), state_discon_allowed_, t, NrnThread::tml, use_sparse13, and verify_structure().
Referenced by finitialize().

| void nrn_fixed_step | ( | ) |
References NrnThread::_t, dt, nrn_allthread_handle, nrn_multisplit_setup_, nrn_multithread_job(), nrn_thread_table_check(), nrn_threads, nrnmpi_v_transfer_, nrnthread_v_transfer_, and t.
Referenced by batch_run(), and fadvance().

References NrnThread::_t, b, dt, nrn_allthread_handle, nrn_multisplit_setup_, nrn_multithread_job(), nrn_thread_table_check(), nrn_threads, stoprun, and t.

References NrnThread::id.
References NrnThread::id.
References NrnThread::id.
References NrnThread::_actual_rhs, NrnThread::_sp13mat, NrnThread::_v_node, chkarg(), ClassicalNODEA, ClassicalNODEB, NrnThread::end, ifarg(), inode, n, nd, Section::nnode, NODED, NODERHS, Section::pnode, sec, secorder, section_count, and use_sparse13.
Referenced by fmatrix(), and nrn_solve().

References bksub(), e, err, Fprintf, hoc_execerror(), nrn_multisplit_solve_, nrn_print_matrix(), nrn_thread_error(), and use_sparse13.

| void nrncvode_set_t | ( | double | t | ) |
Referenced by nrn_finitialize().
| double nrnmpi_wtime | ( | ) |
References nrn_lhs(), and nrn_rhs().
Referenced by fcurrent(), and nrn_finitialize().

| verify_structure | ( | ) |
References diam_changed, nrn_solver_prepare(), recalc_diam(), setup_topology(), tree_changed, v_setup_vectors(), and v_structure_change.
Referenced by nrn_finitialize().

| double dt |
| double hoc_epsilon |
| void(* nrn_allthread_handle)() |
Referenced by nrn_finitialize(), nrn_fixed_step(), and nrn_fixed_step_group().
| double* nrn_mech_wtime_ |
| void(* nrnmpi_v_transfer_)() |
Referenced by nrn_finitialize(), nrn_fixed_step(), nrn_partrans_clear(), and nrnmpi_setup_transfer().
| void(* nrnthread_v_transfer_)(NrnThread *nt) |
Referenced by nonvint(), nrn_finitialize(), nrn_fixed_step(), and nrn_partrans_clear().
Referenced by batch_run(), nrn_fixed_step_group(), and onintr().
| double t |
1.6.3